企业名称:内蒙古ok138cn太阳集团52901有限公司
战略合作电话:0477--8963561
产品销售电话:0477-3856111 15647735888
伊金霍洛旗办事处电话:0477--8963561
邮箱:znjt_2011@163.com
地址:内蒙古鄂尔多斯市伊金霍洛旗汇能煤电煤化工园区
网址:www.zhengnengjituan.com

我国相关部委和地方政府已出台近200个政策文件推动氢能在能源转型、科技创新、“双碳”行动等方面发挥更大作用,尤其是燃料电池汽车示范应用在北京、上海、广东、河南和河北5大城市群的开展,直接推动了氢能的产业化发展。
近年来,我国氢能产业发展迅速,基本涵盖了氢气制—储—输—用全链条。
• 氢能的开发与利用
正在引发一场深刻的能源革命
氢能在交通、工业、建筑和电力等诸多领域均有广阔应用前景。

在交通领域,公路长途运输、铁路、航空及航运将氢能视为减少碳排放的重要燃料之一。现阶段我国主要以氢燃料电池客车和重卡为主,数量超过6000辆。氢能一直被视为“人类终极清洁能源”,氢燃料电池汽车更是契合消费者的使用习惯。相比纯电动车充电,加氢只需要3~5分钟,加满可以跑500公里以上。如果在氢能源的可保证条件下,“里程焦虑”是完全没有必要的。今年氢能重卡的热度依然不减,仅上半年就有20多款氢能重卡车型登陆工信部《新能源汽车推广应用推荐车型目录》,位列所有车型第一。在实际的交付、投运方面,鄂尔多斯、北京、上海、天津、嘉兴、定州、山东港口等多个地区均有氢能重卡落地的项目传出。
加氢站是氢能产业重要的基础设施。在相应配套基础设施方面,我国已累计建成加氢站超过250座,累计建成加氢站数量、在营加氢站数量、新建成加氢站数量在全球首次实现三个“第一”,首批入选的5个燃料电池汽车示范应用城市群拥有加氢站数量占比超过50%。

目前我国氢能应用占比最大的领域是工业领域。氢能除了具有能源燃料属性外,还是重要的工业原料。氢气可代替焦炭和天然气作为还原剂,可以消除炼铁和炼钢过程中的绝大部分碳排放。利用可再生能源电力电解水制氢,然后合成氨、甲醇等化工产品,有利于化工领域大幅度降碳减排。
氢能与建筑融合,是近年兴起的一种绿色建筑新理念。建筑领域需要消耗大量的电能和热能,已与交通领域、工业领域并列为我国三大“耗能大户”。利用氢燃料电池纯发电效率仅约为50%,而通过热电联产方式的综合效率可达85%——氢燃料电池在为建筑发电的同时,余热可回收用于供暖和热水。在氢气运输至建筑终端方面,可借助较为完善的家庭天然气管网,以小于20%的比例将氢气掺入天然气,并运输至千家万户。据估计,2050年全球10%的建筑供热和8%的建筑供能将由氢气提供,每年可减排7亿吨二氧化碳。
在电力领域,因可再生能源具有不稳定性,通过电—氢—电的转化方式,氢能可成为一种新型的储能形式。在用电低谷期,利用富余的可再生能源电力电解水制取氢气,并以高压气态、低温液态、有机液态或固态材料等形式储存下来;在用电高峰期,再将储存的氢通过燃料电池或氢气透平装置进行发电,并入公共电网。而氢储能的存储规模更大,可达百万千瓦级,存储时间更长,可根据太阳能、风能、水资源等产出差异实现季节性存储。2019年8月,我国首个兆瓦级氢储能项目在安徽六安落地,并于2022年成功实现并网发电。
同时,电氢耦合,也将在我国构建现代能源体系中发挥重要作用。
从安全高效角度看,首先,氢能可以促进更高份额的可再生能源发展,有效减少我国对油气的进口依存度;其次,氢能可以进行化学储能和运输,实现能源的时空转移,促进我国能源供应和消费的区域平衡;此外,随着可再生能源电力成本的降低,绿色电能和绿色氢能的经济性将得到提升,被大众广泛接纳和使用;氢能与电能作为能源枢纽,更容易耦合热能、冷能、燃料等多种能源,共同建立互联互通的现代能源网络,形成极具韧性的能源供应体系,提高能源供应体系的效率、经济性和安全性。
• 内蒙古乘“氢”破浪
2019年以来至少有12个省(自治区、直辖市)制定了到2025年的氢能发展量化目标。和全国性规划目标相比,仅内蒙古一地规划的可再生能源制氢量便已超过10-20万吨/年,8月27日,内蒙古自治区第一届氢能产业发展论坛在呼和浩特召开。自治区党委常委、常务副主席黄志强在致辞时表示:内蒙古将围绕“四个突出”全力培育壮大氢能产业。(即突出全产业链发展,统筹推进上游的科研创新和装备制造,中游的新能源发电制氢,下游的绿氨、绿甲醇制备和氢燃料电池车商业化应用;突出市场主导,在市场化运行中统一行业标准、运营模式,建立以企业为主体的发展模式;突出要素本地化,推行本地采购、本地融资、本地服务和本地科研,支持企业将区域、功能、研发等总部落户内蒙古;突出金融支持,采取市场+技术+资本、融资+融智等方式,为氢能产业提供综合金融服务,在祖国北方打造一个氢能投资新蓝海、产业发展新高地。)
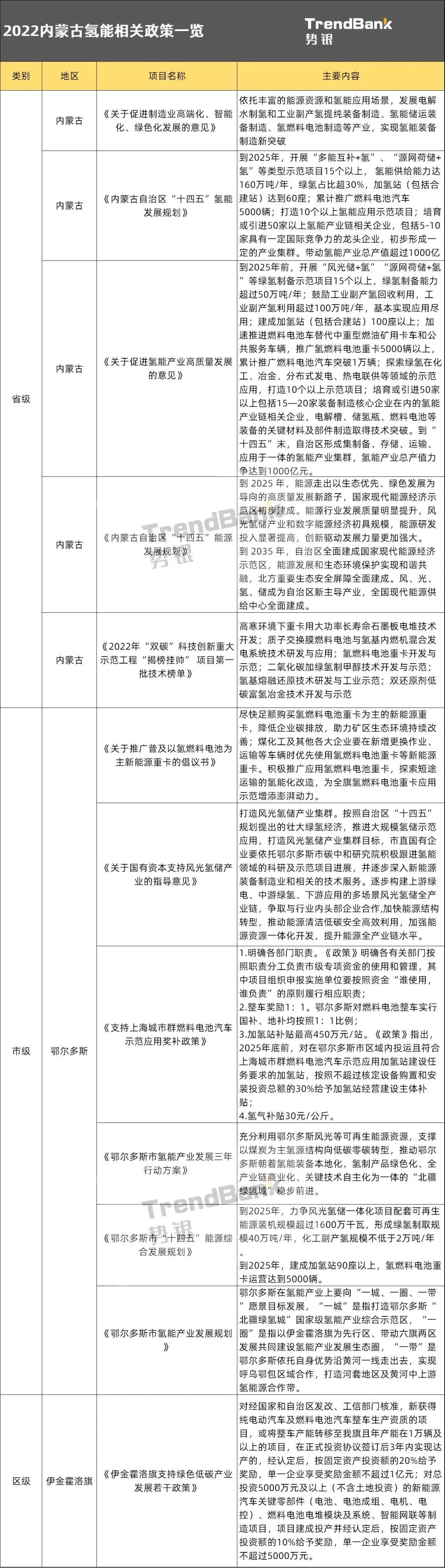
从内蒙古政策支持来看,据不完全统计,自2022年以来,内蒙古相继发布12个氢能政策,包含5个省级、6个市级、1个区级。其中,鄂尔多斯作为内蒙古发展氢能产业的中心,在推动氢能示范工作上全国领先。

在已取得的成果下,“十四五”时期,内蒙古自治区将重点打造“一区、六基地、一走廊”的氢能产业布局,确保氢能产业可持续发展,构建全国绿氢生产基地。

/内蒙古自治区“一区六基地一走廊”产业布局示意图

“十四五”时期,服务国家新型能源战略、实现“碳中和”“碳达峰”战略目标,内蒙古ok138cn太阳集团52901加快调整优化产业结构、能源结构,构建风电、光伏、氢能等分布式新能源和“源网荷储”一体化与低阶煤分质分级利用产业链深度融合的新模式,其中鄂尔多斯产业化制氢重点项目:“圣圆正能光伏制氢产业一体化项目及配套加氢站”正在建设当中,项目建成后将在鄂尔多斯氢能应用场景发展当中发挥重要支撑作用。“镁基固态储运氢一体化”项目也在有条不紊的推进中,ok138cn太阳集团与圣圆能源集团、上海氢枫能源、山东滨华氢能源就该项目签署了战略合作协议。
致力于将ok138cn太阳集团升级打造成为内蒙古自治区新能源与现代煤化工深度融合的产业新典范!助推鄂尔多斯市氢能产业发展,为“碳达峰 碳中和”做出贡献!
部分内容来源《光明日报》,图片来源势银能链,如有侵权烦请联系删除
123456
0477-3856111